3D打印草莓造型芝士蛋糕制作全攻略,立体模具教程

还有什么比草莓造型的芝士蛋糕更诱人!这款蛋糕以草莓为灵感进行立体造型,并呈现马赛克拼贴效果,绝对能成为派对焦点!模具使用Fusion 360建模,通过Ender 3打印机制作。
所需材料
蛋糕模具制作材料:
Fusion 360软件
Ender 3 3D打印机
TPU耗材
醋酸纤维素片
胶带
芝士蛋糕食材:
消化饼干200克
无盐黄油80克
细砂糖20克
糖粉100克
冷藏稀奶油250毫升
奶油奶酪200克
香草精适量
新鲜草莓
奇异果

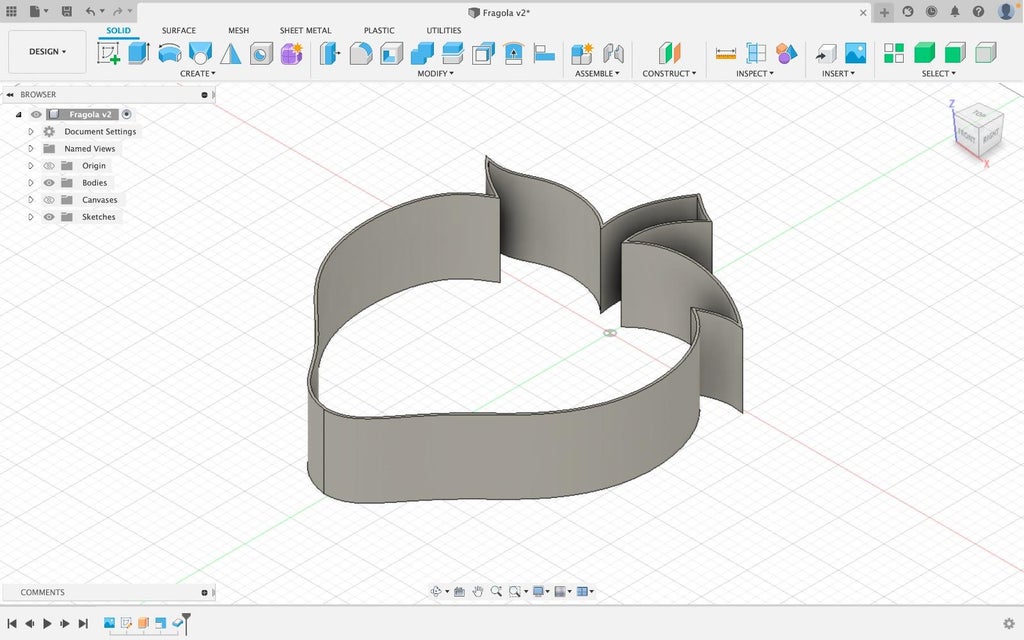
步骤1:模具建模
使用Fusion 360设计草莓造型模具,整体尺寸为20cm×15cm×4cm,壁厚1.20mm。通过Ender 3打印机配合黑色TPU材料完成实体打印。

步骤2:固定模具
将模具放入容器中,用胶带固定位置。在内部贴附醋酸纤维素片作为脱模层,确保贴合平整。

步骤3:制作饼干底
用搅拌机将消化饼干打成粉末。融化黄油后,与饼干碎、细砂糖混合均匀。将混合物压实在模具底部,形成平整基底后冷藏至少1小时。

步骤4:制作奶油层
将冷藏稀奶油打发至硬性发泡(注意使用前需充分冷藏)。加入糖粉和奶油奶酪继续搅拌均匀。将奶油混合物铺在饼干底上,若要做草莓夹心,可在此步骤铺入半切草莓。冷藏定型至少2小时。

步骤5:水果切丁
将草莓和奇异果切成5mm见方的小丁,为蛋糕表面做马赛克装饰准备。

步骤6:装饰享用
将水果丁在蛋糕表面拼贴出图案,小心脱模后即可享用这份造型独特的创意甜点!
巧克力南瓜派蛋糕食谱,派对惊艳甜点制作指南
« 上一篇
2025-05-07
意式经典改良版!马斯卡彭奶酪卡诺里制作全攻略
下一篇 »
2025-05-07
文章评论